5 年
手机商铺
公司新闻/正文
105 人阅读发布时间:2025-10-30 15:55
利用间充质干细胞 / 基质细胞移植物进行治疗性血管生成,在预防重症肢体缺血患者截肢方面的效果有限且存在争议。通过对人体组织的单细胞转录组分析,我们鉴定出特指来自皮下脂肪组织(AT)的 CD271+祖细胞,其具有最明显的促血管生成基因特征,且与其他干细胞群不同。与传统脂肪基质细胞移植物相比,AT-CD271+祖细胞在肢体缺血异种移植模型中表现出强大的体内血管生成能力,具体特征包括长期植入、组织再生增强以及血流恢复。机制上, CD271+祖细胞的血管生成能力依赖于功能性CD271和 mTOR 信号通路。值得注意的是,胰岛素抵抗供体中该祖细胞的数量和血管生成能力降低。本研究强调了 AT- CD271+祖细胞在肢体缺血治疗中具有卓越的体内疗效,同时展示了全面的单细胞转录组学策略在鉴定细胞治疗合适移植物中的应用价值。
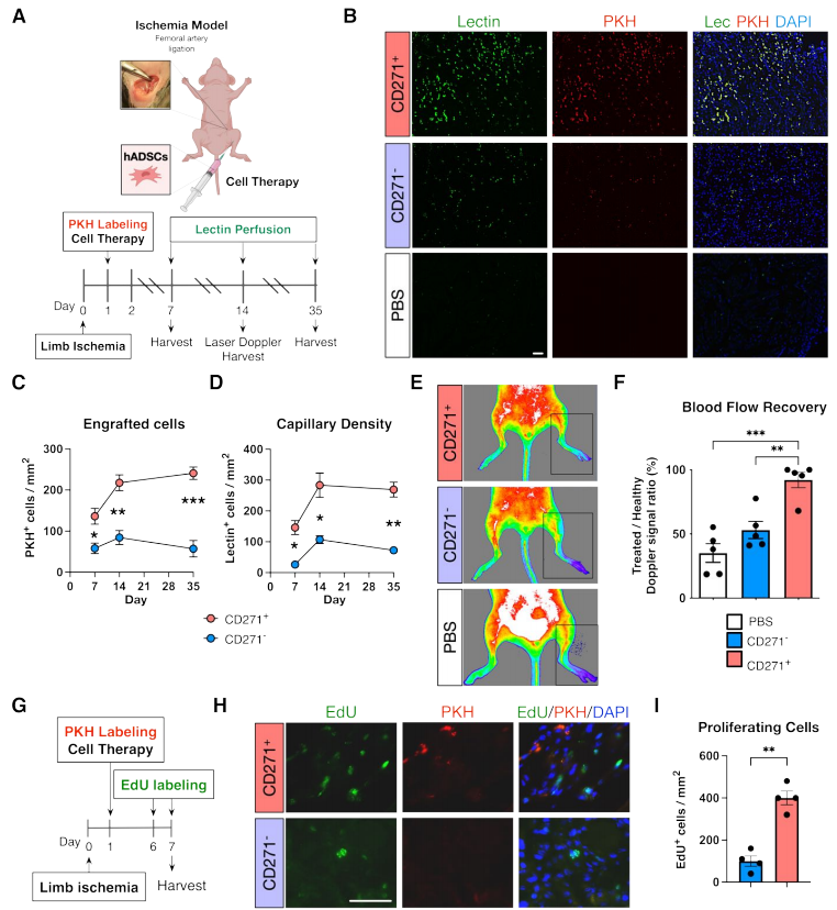
本研究聚焦重症肢体缺血的细胞治疗突破,发现脂肪组织 CD271+祖细胞具有卓越的促血管生成能力,而Omegazone OZ-2 激光散斑血流成像仪为该发现的验证提供了关键技术支持。研究中采用OZ-2对肢体缺血模型小鼠的血流恢复情况进行量化:通过检测缺血肢体与健康肢体的血流信号比值,直观验证了 AT- CD271+祖细胞治疗后,小鼠肢体血流可恢复至接近健康水平,且效果优于CD271- 细胞及传统脂肪基质细胞。

研究结论如下:
1. 单细胞转录组学技术成功筛选出脂肪组织来源的 CD271+祖细胞,其促血管生成基因特征显著优于骨髓、脐带血等其他干细胞来源,是重症肢体缺血(CLI)治疗性血管生成的理想细胞群。
2. CD271+祖细胞的血管生成功能依赖 CD271/mTOR 信号轴,该信号通路的完整性是其发挥治疗作用的关键;CD271 不仅是细胞筛选的表面标志物,更直接参与调控血管生成相关因子的表达。
3. 胰岛素抵抗会导致 CD271+祖细胞数量减少、功能受损,而 HOMA-IR(胰岛素抵抗指数)可作为预测该祖细胞数量和质量的替代标志物,为临床供体筛选提供参考。
4. 临床回顾性分析显示,SVF(血管基质部分)治疗中注入的 CD271+祖细胞数量与 CLI 患者的完全康复率呈正相关,每溃疡面积注入 300,000-500,000 个 AT- CD271+祖细胞有望获得良好治疗结局,且该剂量在心血管疾病(CVD)患者中易于制备。
5. 靶向CD271筛选细胞移植物的策略,有望改善当前治疗性血管生成的临床效果,为无血管重建选项的 CLI 患者提供新的治疗方向。

E:细胞治疗后 14 天的激光多普勒成像图
F:血流定量分析结果,对比 CD271+祖细胞、CD271 - 细胞及 PBS 对照组的血流恢复差异
该仪器的应用为CD271+祖细胞的体内治疗效能提供了客观、可靠的血流动力学证据,支撑了其作为临床细胞治疗移植物的可行性;同时在胰岛素抵抗供体来源的祖细胞治疗评估中,OZ-2也呈现了不同供体来源细胞的疗效差异,进一步凸显了供体筛选的重要性。