5 年
手机商铺
公司新闻/正文
93 人阅读发布时间:2025-10-30 15:52
为阐明水通道蛋白 5(AQP5)在唾液分泌中的作用,本研究评估了乙酰胆碱(ACh)诱导的 SD大鼠、AQP5 蛋白低表达大鼠及 Wistar/ST 大鼠的唾液分泌情况。低剂量 ACh(60-120 nmol/min)输注时,AQP5大鼠的唾液分泌量为 SD 大鼠的 27%-42%;而 Wistar/ST大鼠虽 AQP5 表达水平较低,但其低剂量 ACh 诱导的唾液分泌量与 SD 大鼠相当。光谱荧光法和 RT-PCR 实验表明,这些大鼠品系在 ACh 诱导的钙离子反应、毒蕈碱受体、氯离子通道或协同转运体的 mRNA 表达方面无明显差异。
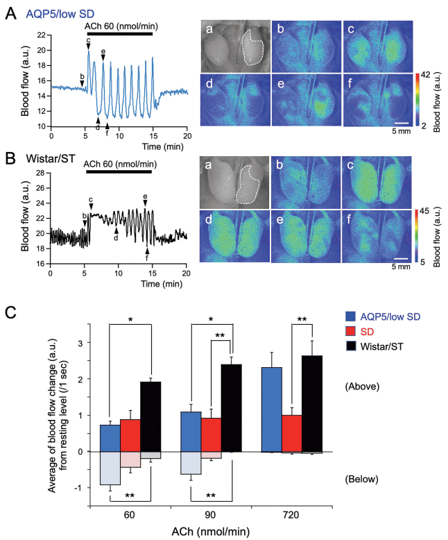
这一发现提示,除唾液腺腺泡细胞功能外,其他因素也调控着弱刺激下的唾液分泌。对颌下腺血流动力学的监测显示,低剂量 ACh 可诱导不同品系大鼠出现不同的血流波动模式:AQP5大鼠的血流降至静息水平以下,而 Wistar/ST 大鼠的血流则大多维持在静息水平以上。本研究表明,AQP5 依赖的水转运作用受刺激强度和腺体血流的影响。

本研究为揭示唾液分泌的调控机制,探究了 AQP5 与腺体血流的作用,而Omegazone OZ-2 激光散斑血流成像仪成为关键实验工具。该仪器通过检测激光散射形成的散斑图案,可实时、每秒量化一次组织血流变化,为在体监测大鼠颌下腺血流提供了数据支持。
不同品系大鼠在 ACh 刺激下的颌下腺血流变化差异
实验中,研究人员通过该仪器对麻醉大鼠的颌下腺进行血流成像与动态追踪,捕捉到不同品系大鼠在低剂量 ACh 刺激下的血流差异:AQP5大鼠的颌下腺血流在波动中降至静息水平以下,而 Wistar/ST 大鼠的血流始终维持在静息水平以上,且血流增加量显著高于前者。这一数据直接印证了 “腺体血流是弱刺激下唾液分泌差异的关键因素” 这一结论 ——Wistar/ST 大鼠虽 AQP5 表达不足,但充足的腺体血流为唾液分泌提供了必要的水分来源,弥补了 AQP5 功能的缺陷。
实验结论如下:
1. AQP5 依赖的跨细胞水转运在弱刺激(低剂量 ACh)诱导的唾液分泌中占比 60%-70%,而在强刺激(高剂量 ACh)下占比降至 20%-25%,其贡献度随刺激强度变化。
2. Wistar/ST 大鼠与 AQP5大鼠均存在 AQP5 低表达,但低剂量 ACh 刺激时前者唾液分泌量显著更高,核心原因是两者颌下腺血流存在差异 ——Wistar/ST 大鼠低剂量 ACh 诱导的血流增加量约为 AQP5大鼠的 2 倍,且血流波动未低于静息水平。
3. 腺体血流是弱刺激下唾液分泌速率的关键决定因素,血管紧张素 Ⅱ 的血管收缩作用通过影响血流,进而调控低剂量 ACh 诱导的唾液分泌;AQP5 非依赖的旁细胞转运途径在低 AQP5 表达大鼠的唾液分泌中发挥重要作用。
4. 体内实验中,刺激强度变化会引发血流改变,这与体外灌注实验中血流速率恒定的情况不同,提示实验体系的差异可能导致 AQP5 介导的跨细胞转运与旁细胞转运的作用争议。
激光散斑血流成像仪的高时空分辨率优势,使研究能够量化血流波动的幅度与模式,为区分不同品系大鼠的生理差异、建立血流与唾液分泌的关联提供了可靠的实验依据,也为后续深入探索腺体血流调控机制奠定了技术基础。