5 年
手机商铺
公司新闻/正文
502 人阅读发布时间:2025-10-29 15:30
提到银屑病(俗称 “牛皮癣”),很多人的第一印象是皮肤上那些边界清晰的红斑、厚厚的鳞屑,以及伴随的干燥、瘙痒。为什么同样是皮肤,银屑病患者的皮损处总是 “状态百出”?最近来自荷兰莱顿大学的研究团队发表在《Experimental Dermatology》上的一项研究,或许揭开了其中的关键 ——皮肤最外层的 “防护墙” 出了结构性问题,而构成这道墙的 “砖块”—— 神经酰胺,正是问题所在。
我们的皮肤之所以能抵御外界刺激、锁住水分,全靠最外层的 “角质层”(Stratum Corneum,SC)。如果把皮肤比作一座城堡,角质层就是最外层的城墙,而城墙的 “砖块” 和 “水泥”,主要是角质细胞和细胞间的脂质基质。
在这些脂质中,神经酰胺是 “基础建材”。它们就像一块块精密拼接的砖石,与胆固醇、游离脂肪酸共同构成致密的脂质网络,既能阻止水分流失,又能阻挡污染物、细菌入侵。一旦神经酰胺的种类、数量或结构出了问题,“城墙” 就会变得松散,水分容易流失,外界刺激也能趁虚而入 —— 这也是很多皮肤问题(如干燥、敏感、炎症)的根源。
银屑病作为一种慢性炎症性皮肤病,全球患病率约 2%-3%,患者皮肤会出现异常增生和分化,形成红斑鳞屑。过去都知道银屑病皮损的屏障功能受损(比如水分更容易流失),但具体是哪种 “建材” 出了问题,一直不明确。
为了找到答案,荷兰莱顿大学的研究团队做了一项严谨的对照研究。他们招募了 26 名银屑病患者(同时采集皮损处和非皮损处皮肤),以及 10 名皮肤健康的志愿者,通过液相色谱 - 质谱(LC-MS) 技术,深度分析了角质层中神经酰胺的 “全家福”(包括种类、数量、结构等),同时用AquaFlux AF200经皮水分流失测量仪(Biox Systems Ltd, UK)指标衡量皮肤屏障的损坏程度。研究发现,银屑病皮损处的神经酰胺,简直是 “乱了套”:

(Biox Aquaflux经皮水分流失测量仪)

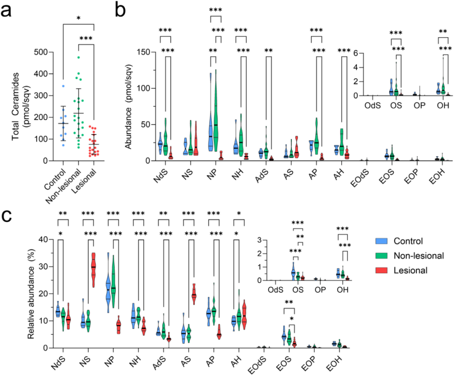
与健康皮肤和患者的非皮损皮肤相比,皮损处的总神经酰胺含量下降了近一半(76.1 pmol/sqv vs 健康人 172.1 pmol/sqv)。更关键的是,几种 “承重能力强” 的神经酰胺亚类(如 Cer [NP]、Cer [NH]、Cer [AP] 等)含量显著减少。
这些亚类就像 “大尺寸砖块”,原本能让脂质网络更致密。它们的减少,直接导致 “城墙” 结构松散。

对照组、非皮损型银屑病和皮损型银屑病患者角质层的神经酰胺谱。总神经酰胺的绝对丰度通过使用SquameScan 850皮肤角质量测试仪测得的sqv值校正后以pmol/sqv计算。误差棒表示平均值±标准差,采用单因素方差分析(ANOVA)进行统计分析(a)。各亚类神经酰胺的绝对丰度(以pmol/sqv计算,图b)以及神经酰胺亚类的相对谱(以检测到的总神经酰胺的摩尔百分比表示,图c)均以小提琴图展示,其中包含中位数和四分位距,以便更好地呈现数据分布情况。采用双因素方差分析进行统计分析。统计学显著性以*p<0.05;**p<0.01;***p<0.001表示。

(SquameScan 850皮肤角质量测试仪)
神经酰胺的 “坚固度” 还和它的 “链条长度” 有关。就像长链条更能交织固定,长链神经酰胺(碳链长)能让脂质网络更稳定。但研究发现,皮损处的神经酰胺平均链长明显缩短,尤其是一种极短链的神经酰胺(Cer [NSc34])含量飙升(是健康人的 8 倍多)。
更麻烦的是,单不饱和神经酰胺的比例大幅上升(18.8% vs 健康人 7.6%)。这类神经酰胺的分子结构中有 “双键”,就像砖块上多了个缺口,无法紧密拼接,进一步削弱了屏障的致密性。

对照组、非病灶型银屑病和病灶型银屑病中角质层神经酰胺谱的特征。计算Cer[NS]与Cer[NP]的摩尔比,将其作为神经酰胺亚类偏移的指标(a)。Cer[NS]亚类中单不饱和神经酰胺的百分比(MUCer[NS])可作为所有神经酰胺亚类中单不饱和程度的指标(b)。绘制了Cer[NS]中极短链Cer[NSc34]的百分比(c)。分别展示了Cer[N]+Cer[A](Cer[N,A])、Cer[EO]和Cer[O]的平均神经酰胺链长度(CCL)(d)。误差线代表均值±标准差,采用单因素方差分析对(a-d)进行统计分析。主成分分析基于所有单独检测到的饱和神经酰胺的相对丰度进行,坐标轴上分别标注了各主成分解释的方差量(e)。统计学显著性标注为*p<0.05;**p<0.01;***p<0.001表示。
有趣的是,这些变化只出现在银屑病的皮损处。患者的非皮损皮肤(外观正常的部分),其神经酰胺谱和健康人几乎一样,屏障功能(TEWL 值)也正常。
通过主成分分析(PCA)可以清晰看到:皮损处的神经酰胺谱形成了一个独立的 “异常集群”,而非皮损处和健康人的数据几乎重叠。这说明,银屑病的皮肤问题是 “局部爆发”,而非全皮肤的普遍缺陷。
皮肤屏障功能的好坏,可以用 “经皮水分流失(TEWL)” 来衡量 ——TEWL 值越高,说明皮肤锁不住水,屏障越差。
研究发现,银屑病皮损处的 TEWL 值(38.0 g/m²/h)是健康皮肤(15.5 g/m²/h)的 2 倍多,且TEWL 值和神经酰胺的异常程度直接相关:短链神经酰胺越多、单不饱和比例越高、总神经酰胺越少,TEWL 值就越高(即屏障越差)。
更重要的是,研究团队在两周后对同一批受试者进行了重复测量,结果几乎一致。这说明,这些神经酰胺的变化不是 “偶然现象”,而是银屑病皮损的稳定特征,进一步证实了神经酰胺异常和屏障受损的紧密联系。

对照组、非病灶型银屑病和病灶型银屑病中的经表皮失水量及其与神经酰胺参数的相关性。通过测量对照组、非病灶型和病灶型银屑病皮肤的经表水分流失量(TEWL)来评估皮肤渗透性。误差线代表均值±标准差,采用单因素方差分析进行统计分析(a)。经表皮失水量与Cer[NS]:Cer[NP]比值(b)、MUCer[NS]百分比(c)、Cer[NSc34]百分比(d)以及Cer[N,A]平均链长(e)之间的关系通过一条代表所有数据点线性回归最佳拟合的直线来展示,同时显示其95%置信区间以及皮尔逊相关系数和相关p值***p < 0.001。
同样是炎症性皮肤病,银屑病和特应性皮炎(湿疹)常被拿来比较。但这项研究发现,两者的 “屏障缺陷” 有本质区别:
• 特应性皮炎:不仅皮损处有问题,非皮损处的神经酰胺谱也异常,屏障功能提前受损,甚至可能是炎症的 “导火索”;
• 银屑病:只有皮损处有神经酰胺异常和屏障受损,非皮损处完全正常。这说明,银屑病的屏障问题更可能是 “炎症的结果”,而非 “炎症的原因”。
这种区别很重要:它提示银屑病的治疗可能需要 “先控炎症,再修屏障”,而湿疹可能需要 “早修屏障,防炎症”。
银屑病患者的皮损处之所以干燥、脱屑、敏感,是因为皮肤最外层的 “防护墙” 出了问题 —— 核心建材 “神经酰胺” 数量减少、种类失衡、结构变 “软”,导致屏障功能垮掉。而这些问题只局限在皮损处,且与炎症密切相关。